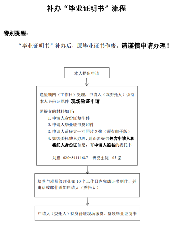
导航痕迹 发卡平台 校友与基金 校友服务 研究生学业证明材料和毕业证、学位证补办指引流程 扫描此二维码分享 研究生学业证明材料和毕业证、学位证补办指引流程 发布人:网站管理员 发布日期:2023-09-20 学校办事指南://graduate.fakaptvip.com/guide 温馨提示:大家来南校办理之前请务必和研究生院的老师确认材料是否已齐备。 办理研究生学业证明材料指引(20220901更新).pdf 补办”毕业证明书“流程(20220901更新).pdf 补办学位证明材料流程.pdf